焦点期刊

行业资讯

Nature子刊:这种常见维生素代谢物,竟会抑制抗癌免疫

时间:2026-01-09 11:27 所属分类:行业资讯 点击次数:

树突状细胞(DC),是免疫系统中的“哨兵”,负责捕捉肿瘤抗原并激活杀伤性T细胞,启动抗肿瘤免疫反应,是癌症免疫治疗的核心靶点之一。由于其强大的抗原呈递能力,DC


树突状细胞(DC),是免疫系统中的“哨兵”,负责捕捉肿瘤抗原并激活杀伤性T细胞,启动抗肿瘤免疫反应,是癌症免疫治疗的核心靶点之一。

由于其强大的抗原呈递能力,DC被广泛研究用于癌症免疫治疗,尤其在开发DC疫苗方面。然而,基于GM-CSF和IL-4诱导的DC疫苗虽已探索数十年,但临床效果始终有限。这表明,可能存在尚未被发现的免疫耐受机制。

视黄酸(RA),是维生素A的代谢产物,在免疫系统中具有重要的调节作用。目前,尚不清楚视黄酸信号通路在DC功能中的作用。

2026年1月5日,普林斯顿大学康毅滨研究团队在" Nature Immunology "期刊上发表了一篇题为" Targeting autocrine retinoic acid signaling by ALDH1A2 inhibition enhances antitumor dendritic cell vaccine efficacy "的研究论文。

研究显示,在GM-CSF与IL-4诱导的DC分化过程中,DC会表达视黄酸合成酶ALDH1A2,并产生视黄酸,而这种内源性分泌视黄酸的信号会抑制DC的成熟和抗原呈递能力,从而限制了其抗癌能力。

此外,研究团队成功开发出口服小分子抑制剂KyA33,其可高效抑制ALDH1A2,不仅显著增强DC疫苗的抗癌能力,还可作为单一口服药物,显著抑制肿瘤生长,并增强肿瘤内DC的免疫激活状态。

图:论文截图

在这项研究中,研究团队通过体外细胞培养和体内动物模型实验,分析了ALDH1A2在树突状细胞功能中的作用,并开发了小分子抑制剂KyA33,以及验证了其对树突状细胞功能的增强作用。

结果发现,GM-CSF和IL-4诱导分化的树突状细胞会表达ALDH1A2,并产生视黄酸,这种内源性信号会抑制树突状细胞的成熟和抗原呈递能力,从而限制了其抗癌能力。

进一步分析发现,通过基因敲除或抑制ALDH1A2,可阻断视黄酸产生,显著增强树突状细胞的成熟、抗原呈递能力,以及激活T细胞的能力。

基于此,研究团队开发出一种新型口服小分子抑制剂KyA33,其具有高效、高选择性优势,可同时靶向ALDH1A2与ALDH1A3,药理学特性良好,且无明显毒副作用。

值得一提的是,进一步验证发现,KyA33不仅能提升DC疫苗的抗癌能力,还能作为单一口服药抗癌。

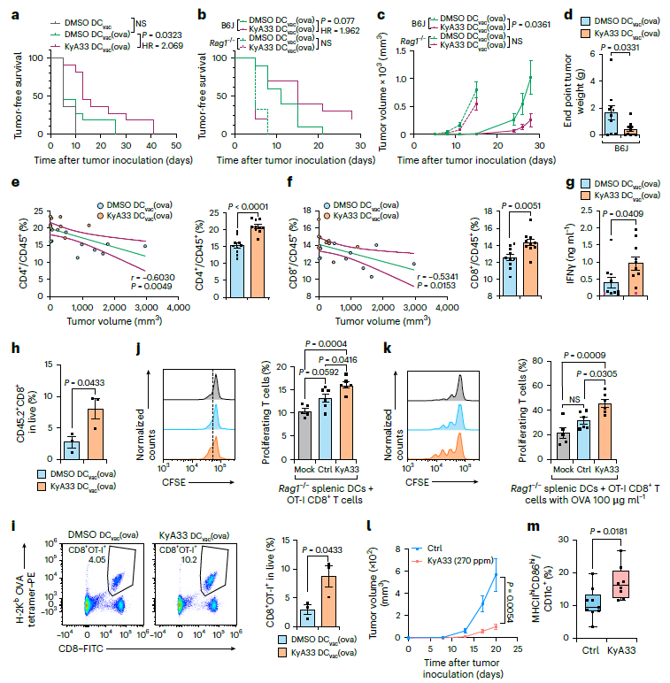
KyA33可增强DC疫苗的疗效,并能单药抗癌(图:论文截图)

实验结果显示,用KyA33处理DC疫苗,可显著增强其抗原呈递能力和T细胞激活能力,在黑色素瘤模型中,显著抑制肿瘤生长,并延长小鼠生存期。

作为单药治疗,口服KyA33可直接抑制肿瘤微环境中ALDH1A2活性,增强肿瘤内DC的免疫激活状态,显著抑制肿瘤生长。

研究还发现,KyA33还能优化肿瘤免疫微环境,减少免疫抑制性巨噬细胞的生成。

总而言之,这项研究不仅揭示了视黄酸信号在树突状细胞功能调控中的关键作用,还开发了具有临床应用潜力的双靶点抑制剂,为改善DC疫苗疗效和开发新型肿瘤免疫疗法提供了新策略。



来源:澎湃新闻·澎湃号·湃客

相关论文推荐